共通テスト歴史総合,日本史探求の勉強法と対策
共通テスト歴史総合,日本史探求の勉強法と対策では、共通テスト歴史総合,日本史探求で9割超~満点の得点を獲得するための 勉強法と対策についてお伝えしていきます。
この、共通テスト歴史総合,日本史探求の勉強法と対策のコンテンツでは、 東大理三講師30名超集団(株)合格の天使の 東大理三合格講師陣による書下ろし記事を交え、 主として理系受験生が効率的に共通テスト歴史総合,日本史探求を攻略しかつ高得点を確実に獲得するための 勉強法と対策についてお伝えしていきます。
このページは新課程の共通テスト歴史総合,日本史探求の勉強法と対策をまとめたものです。 旧課程の共通テスト日本史の勉強法と対策については.共通テスト日本史の勉強法|9割超への対策をご覧ください。
なお、このコンテンツは、共通テスト対策について全教科について具体的かつ詳細に勉強法と対策を
書き記した
「受験の叡智」【受験戦略・勉強法の体系書】 ▶
からの抜粋を含みます(厳重な著作権保護対象です)。
「受験の叡智」【受験戦略・勉強法の体系書】では、 2014年の初版以来引き継がれる当塾のブレ無き受験戦略・勉強法に加え、 30名超の東大理三合格講師と多数の東大文系上位合格層講師が共通テストの趣旨・問題を分析し、 全教科の詳細な共通テスト対策を体系的に掲載しています。 「二次試験・私大個別試験」及び「共通テスト対策」の 受験戦略・勉強法、勉強計画を完全網羅した一冊です。 共通テストで高得点獲得し、二次試験・個別試験対策も万全に行いたい方は是非手にしてください。
<高校生、受験生及び保護者の皆様へのお願い>
近時、当社(株)合格の天使の著書「受験の叡智」【受験戦略・勉強法の体系書】、「医学部受験の叡智」【受験戦略・勉強法の体系書】及び公式サイトのコンテンツから同業者・指導者がコンテンツを盗用し自己のコンテンツとして自身のサイトやSNSで無断使用していることが確認されています。このような倫理観や法令遵守意識が欠落した行為は許されるべきではなく、そのような実力仮装行為に惑わされる高校生や受験生にとっては害悪以外の何物でもありません。このような行為、コンテンツを発見した際には当社(株)合格の天使までお知らせください。同業者・指導者による無断使用・転載・転用及び出典や参考文献を示さない行為には厳粛に対処させていただきます。
【コンテンツ 目次】
(1)新課程の共通テスト試作問題「歴史総合,日本史探求」の概要
(2)実際の新課程の共通テスト「歴史総合,日本史探求」の試作問題
(3)共通テスト社会【新課程】における歴史総合,日本史探求の位置づけ
【的確な勉強法と対策を導く前提】共通テスト歴史総合,日本史探求の試作問題独自分析
(1)共通テスト歴史総合,日本史探求の問題構成、試験時間、配点
(2)合格の天使 東大理三合格講師による共通テスト歴史総合,日本史探求の試作問題分析
共通テスト歴史総合,日本史探求【新課程】に対する的確な勉強法と対策【概論】
(2)的確な共通テスト歴史総合,日本史探求の勉強法と対策をとるための鉄則
共通テスト歴史総合,日本史探求の科目特性を知り効率的な勉強法を知る!
9割超への対策ポイント!共通テスト歴史総合,日本史探求おすすめ受験生
【勉強法と対策の前に】共通テスト歴史総合,日本史探求の実態
以下ではまず、大学入試センターが公表している「令和7年度大学入学共通テスト 試作問題「歴史総合,日本史探求の概要」「令和7年度大学入学共通テスト試作問題」についてみていきます。
新課程の共通テスト試作問題「歴史総合,日本史探求」の概要

出典:大学入試センター公式HP 「令和7年度大学入学共通テスト 試作問題「地理歴史」の概要」
実際の新課程の共通テスト歴史総合,日本史探求の試作問題
実際に大学入試センターが共通テスト歴史総合,日本史探求の試作問題を公表しています。
共通テスト社会【新課程】における歴史総合,日本史探求の位置づけ
新課程の共通テスト社会では地理総合、歴史総合、公共が新たに加わり、「地理総合,地理探求」「歴史総合,世界史探求」「歴史総合,日本史探求」「公共,倫理」「公共,政治・経済」「地理総合,歴史総合,公共」というそれぞれの受験科目になりました。従来の日本史を社会の選択科目として選ぼうとする受験生は「歴史総合,日本史探求」を選択することになります。もちろん「地理総合,歴史総合,公共」の選択もありですが、志望校の募集要項を見て共通テスト科目の社会の許容教科を必ず確認してください。
【的確な勉強法と対策を導く前提】共通テスト歴史総合,日本史探求の試作問題独自分析
以下では東大理三合格講師30名超集団(株)合格の天使の東大理三合格講師が大学入試センター作成の共通テスト歴史総合,日本史探求の試作問題について独自分析した内容を解説していきます。なお、大学入試センターが試作問題について以下のように明記していることには注意してください。
○作成の趣旨及び留意点
本試作問題は,令和7年度大学入学共通テストから新たに出題科目 として設定する『歴史総合,日本史探求』について具体的なイメージの共有のため に作成・公表するものです。
本試作問題は専門家により作成されたものですが,過去の大学入試 センター試験や大学入学共通テストと同様の問題作成や点検のプロセ スを経たものではありません。
なお,令和7年度大学入学共通テストの出題内容については,本試 作問題の作成を踏まえつつ,引き続き検討することとしています
大学入試センターの見解としてはこの試作問題はあくまで試作問題であると断っています。従ってここでの分析もあくまで試作問題に対する分析であることをご理解ください。
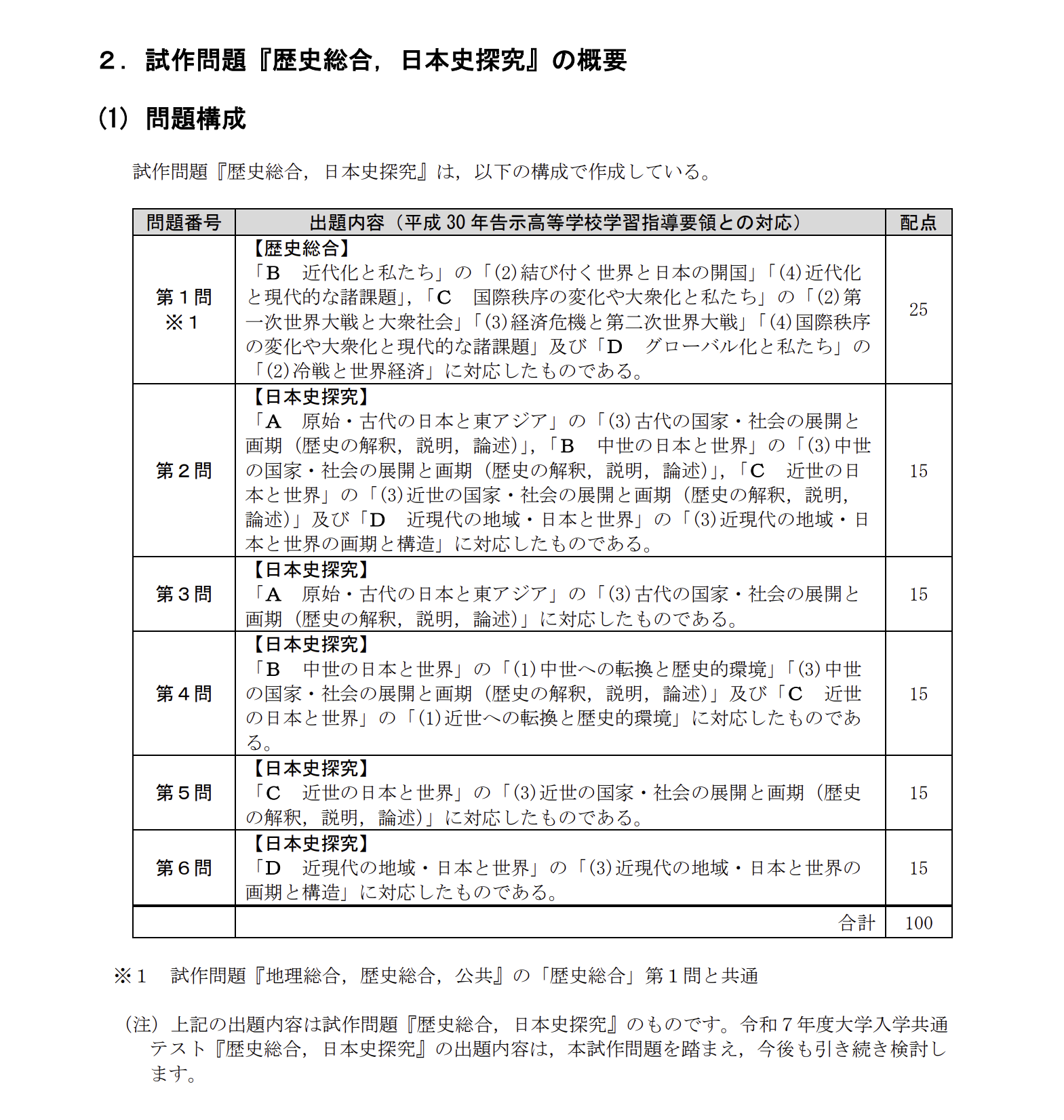
共通テスト歴史総合,日本史探求の問題構成、試験時間、配点
試験時間
60分
問題構成
大問6つ
以下、大学入試センター公表の試作問題の問題構成
試作問題『歴史総合,日本史探求』は,以下の構成で作成している。
第1問 ※1【歴史総合】
「B 近代化と私たち」の「(2)結び付く世界と日本の開国」「(4)近代化 と現代的な諸課題」,「C 国際秩序の変化や大衆化と私たち」の「(2)第 一次世界大戦と大衆社会」「(3)経済危機と第二次世界大戦」「(4)国際秩序 の変化や大衆化と現代的な諸課題」及び「D グローバル化と私たち」の 「(2)冷戦と世界経済」に対応したものである。
第2問
【日本史探究】
「A 原始・古代の日本と東アジア」の「(3)古代の国家・社会の展開と
画期(歴史の解釈,説明,論述)」,「B 中世の日本と世界」の「(3)中世
の国家・社会の展開と画期(歴史の解釈,説明,論述)」,「C 近世の日
本と世界」の「(3)近世の国家・社会の展開と画期(歴史の解釈,説明,
論述)」及び「D 近現代の地域・日本と世界」の「(3)近現代の地域・日
本と世界の画期と構造」に対応したものである。
第3問
【日本史探究】
「A 原始・古代の日本と東アジア」の「(3)古代の国家・社会の展開と
画期(歴史の解釈,説明,論述)」に対応したものである。
第4問
【日本史探究】
「B 中世の日本と世界」の「(1)中世への転換と歴史的環境」「(3)中世
の国家・社会の展開と画期(歴史の解釈,説明,論述)」及び「C 近世
の日本と世界」の「(1)近世への転換と歴史的環境」に対応したものであ
る。
第5問
【日本史探究】
「C 近世の日本と世界」の「(3)近世の国家・社会の展開と画期(歴史
の解釈,説明,論述)」に対応したものである。
第6問
【日本史探究】
「D 近現代の地域・日本と世界」の「(3)近現代の地域・日本と世界の
画期と構造」に対応したものである。
※1 試作問題『地理総合,歴史総合,公共』の「歴史総合」第1問と共通
(注)上記の出題内容は試作問題『歴史総合,日本史探究』のものです。令和7年度大学入学共通 テスト『歴史総合,日本史探究』の出題内容は,本試作問題を踏まえ,今後も引き続き検討し ます。
配点 ※あくまで試作問題のものであることに注意
第1問25
第2問15
第3問15
第4問15
第5問15
第5問15
合計:100点
注:共通テスト試作問題の大問数、大問ごとの配点が教科によって異なっている点に注意。試験本番ではまずどのように配点されているかあらかじめ大問ごとのチェックが必須となる。
合格の天使 東大理三合格講師による共通テスト歴史総合,日本史探究の試作問題分析
歴史総合については新たに追加された問題。六割は日本史の知識だが、四割は世界史の知識であり、並べ替え問題などは双方の知識がないと解けない。ただ、世界大戦などを包括的に(日本の動きだけでなく世界の動きを)理解できていれば解けるであろう。配点が25点分あるので、ある程度腰を据えて対策すべきである。
あくまで試作問題に関して言えることだが、問題数がやや増加(32問→34問)したことで、4点問題がなくなり2点問題がセンター試験以来の登場となっている。旧課程の共通テストでは、明治時代と大正以降は別大問として扱われていたが、新課程では同じ大問となっている。旧課程では明治時代が16点分、昭和以降で23点分出ていたため、この部分の出題量は約6割減少している(この点は今後本試験でどうなっていくかは断定できない)。
共通テスト歴史総合,日本史探究【新課程】に対する的確な勉強法と対策概要
新課程における共通テスト歴史総合,日本史探究について試作問題を見る限り、 日本史探求部分では旧課程の共通テスト日本史と大きな変更はない。 従って新課程の共通テスト歴史総合,日本史探究の勉強法と対策としては旧課程の 共通テスト日本史の勉強法と対策を踏襲する形で問題ない。 歴史総合部分で世界史の知識を必要とするが細かすぎる知識は要求されていない。 以下では東大理三合格講師30名超集団(株)合格の天使の東大理三合格講師が上記独自分析をもとに新課程での共通テスト歴史総合,日本史史探究の的確な勉強法と対策について概要を記します。
共通テスト歴史総合,日本史探究の勉強法と対策概要
歴史総合範囲については教科書及びそれに準拠する問題集を一冊しっかり仕上げれば知識的には全く問題ない。
日本史探求範囲に関して大きな変更点はないだろう。歴史総合が課されたことで範囲が広がったとはいえ、歴史科目で点を取るには、まずは教科書の査読、理解、暗記が第一である。単に丸覚えするだけでは点は伸びない。物事のつながりを理解することが大切である。歴史科目は、一度完璧に覚えきってしまえば高得点を安定して取れる科目なので、辛抱強く取り組むことが大切である。
資料読解問題が多く出題される傾向にある。手際よく捌かなければ時間が足らない。その多くは古文であるが、古文知識は要求されておらず、必要な古文単語や歴史用語については解説がついている(逆に言えば、難しくかつ注釈のない単語は問題を特にあたって必要のないものであることが多い)
文章量が増えているが、資料や会話文の中にもヒントとなる記述が多くある。問題文に「資料〇〇より」や「会話文より」などと明記されている場合が多く、マニアックな知識の正誤判断が求められるような選択肢はその根拠が書かれている場合が多い
的確な共通テスト歴史総合,日本史探究の勉強法と対策をとるための鉄則
上記で分析、解説してきた通り、新課程での共通テストの日本史探究範囲について要求される知識は従来の共通テストと大きな変更はありません。したがって基本的には従来の共通テストの勉強法や対策がベースになります。この観点から、センター試験→旧課程の共通テスト→新課程の共通テストと変遷している一連の出題内容や問題構成がどう変わっているかを知ることは、過去問をどのように使うかや大学入試センターが要求しているものがなんであるかを知るために極めて有益です。
以上の見地から、新課程での共通テスト日本史探究の対策について、旧課程での共通テスト地理の勉強法と対策を記したコンテンツもそのまま残しますので是非有効活用してください。
歴史総合範囲については新分野となりますが、新分野が出題されるときの大学受験における普遍的かつ絶対的な鉄則についてここに記しておきます。 共通テストはすべての教科「教科書の知識の範囲内」でしか出題されません。あくまで知識という意味ですが、問題を解くために必要となる知識は教科書に書いてある範囲でしか要求されませんし、要求してはなりません。まずこの鉄則を意識してください。
以上の見地から、教科書を読む→何らかの問題集で知識のアウトプットを挟む→教科書で確認、正しくインプット、という作業を繰り返すことが最も知識面では得点効率に優れた対策になります。
9割超への対策ポイント!共通テスト歴史総合,日本史探求おすすめ受験生
共通テスト歴史総合,日本史探究の対策と勉強を効率的に進めていくには、 共通テスト歴史総合,日本史探究の科目特性をまず知っておくことが重要になります。 以下では、他の共通テスト社会科目との比較の視点から、 共通テスト歴史総合,日本史探究の科目特性について説明していきます。
以下の分析は、
当塾東大理三合格講師陣と当塾のオリジナルな分析結果です。
指導者及び指導機関の無断使用、盗用を固く禁じます。
この分析結果に関して安易に無断使用や盗用、一部だけ改変使用などをされていますが、
この分析ができるのは当塾が長年にわたり東大理三合格講師30名超集団を毎年形成してきているがゆえに、
共通テスト社会科目においても世界史、日本史、倫理、政治経済、地理という科目選択をし実際に受験してきている講師が
それぞれに多数存在するからです。
そしてそれぞれの講師が実際に共通テストで9割超~満点の結果を出していることから
初めて的確なものとなるのです。
講師の中には社会科目すべてについて興味本位から受験生時代に勉強したという講師も存在します。
これらの現実があって初めて分析可能なものであるということをこれをご覧の高校生、受験生、保護者の皆様には知っておいていただければと思います。
マスターまでの所要時間
以下は、7割までの得点を目安にマスターまでにかかる時間を比較分析したものです。
左から順にマスターまでに時間が必要になる科目です。
右に行くほどマスターまでの時間が減る科目です。
図1歴史総合・世界史探求≧歴史総合・日本史探求>公共,倫理≧公共・政治経済≧地理総合・地理探求
図1からわかるように歴史総合・日本史探求は共通テスト社会4科目の中でマスターまでに時間がかかる科目になります。
暗記の比重
左から順に暗記の比重が大きくなる科目です。
右に行くほど暗記すべきことが減る科目です。
図2
歴史総合・世界史探求≧歴史総合・日本史探求>公共,倫理≧公共・政治経済≧地理総合・地理探求
図2からわかるように歴史総合・日本史探求は共通テスト社会4科目の中で暗記すべきことが多い科目です。このことから図1で見たように7割までマスターするのに所要時間が必要となるのです。
本番での得点のしやすさ
以下は、平均点などではなく、実際に努力と得点がどの程度比例関係にあるかを考慮して分析した結果です。
左から順に得点が安定しやすい科目です。
右に行くほど得点が安定しにくい科目です。
図3
歴史総合,世界史探求=歴史総合,日本史探求>公共,倫理=公共・政治経済>地理総合・地理探求
共通テスト図2からわかるように歴史総合・日本史探求ははマスターするまでに暗記事項が多く時間がかかる反面、しっかりマスターすれば、9割~満点を最も安定して獲得しやすい科目と言えます。ただし、今後の新課程共通テストで図表や資料を用いた考察問題の作り方によってはこの結論も変わり得ますが、今後数年間の共通テストの試験結果を見る必要があります。
共通テスト歴史総合,日本史探求を選択する場合のポイント
上記の科目特性を踏まえ、選択に際してのポイントを示しつつ、 共通テスト歴史総合,日本史探究がおすすめの受験生について分析します。
暗記が好きか、得意か
図2で示したように共通テスト社会4科目の中で暗記の比重が重いのが歴史総合,日本史探求です。文系受験生は二次試験対策の延長で考えれば負担は大きくありませんが、 理系受験生はこの部分を考慮する必要があります。
共通テスト社会科目で高得点を獲得する必要があるか否か
図3で示したように、共通テスト社会4科目の中で歴史総合,日本史探求はしっかりマスターすれば本番で得点しやすい科目と言えます。 他方で、マスターにかかる時間や暗記量の多さというものが、 ことに理系受験生にとって負担になります。
この場合に絶対的に考慮すべきは、志望校の合格点に占める共通テスト社会科目の得点比率です。 医学部や難関理系を目指す受験生は特に戦略的に重要になります。
例えば、東大の場合は共通テストの得点900点満点(リスニングを除いた得点)が110点に圧縮されます。 したがって東大理系受験生の共通テスト社会の得点は100点満点であっても12点程度、 80点の場合9.6点程度に換算されるにすぎません。 要するに共通テスト社会で100点を獲得しても80点を獲得しても合否に占める得点差は 2.4点程度にすぎないのです。
この現実を見る限り、共通テスト社会に多くの時間を割くよりも、 英語、数学、理科にその時間を割いた方が遥かに効率的なのです。
逆に、地方の国公立医学部などで共通テストの合格点に占める割合が高い大学においては 共通テスト社会の得点もバカにできない比率になるところもあります。
この場合には、共通テスト歴史総合,日本史探求も選択肢に入りますが、 各自の志望校の得点に占める共通テスト社会の得点割合も考慮してください。
共通テスト社会対策に時間を割くことが出来るか
共通テスト社会で高得点が欲しい状況の受験生であっても、 他教科の仕上がり、進捗状況によっては考慮すべき要素が増えます。
理系受験生の場合、共通テスト社会がそれなりに合格点に影響を与えるとしても、 英語、数学、理科に比べれば、共通テスト社会の合格点に占める得点比率は低いはずです。
あくまで、英語、数学、理科(国語があれば国語)対策を優先すべきであり、
共通テスト社会科目の対策は最小限に抑えるのが受験戦略上得策です。
共通テスト歴史総合,日本史探求の勉強法と対策を確立する際に知っておくべき事
具体的な勉強法と対策に入る前に、センター試験から旧課程の共通テストに代わる際に共通テストの出題がどのように変化したのか知っておきましょう。
問題作成方針
まずは問題作成者である大学入試センターの問題の作成方針を見てみましょう。
歴史に関わる事象を多面的・多角的に考察する過程を重視する。
用語などを含めた個別の事実等に関する知識のみならず,
歴史的事象の意味や意義,特色や相互の関連等について,
総合的に考察する力を求める。問題の作成に当たっては,事象に関する深い理解に基づいて,
例えば,教科書等で扱われていない初見の資料であっても,
そこから得られる情報と授業で学んだ知識を関連付ける問題,
仮説を立て,資料に基づいて根拠を示したり,検証したりする問題や,
歴史の展開を考察したり,
時代や地域を超えて特定のテーマについて考察したりする問題などを含めて検討する。
(出典:大学入試センター公式HP)
共通テスト日本史で問われる実質的な内容
従来のセンター日本史では、
●教科書に載っているような基本的な知識がおさえられているか
●その出来事が生じた時代背景
●「いつ、どのような事がきっかけで、誰が、何のために、何をしたのか」
が主に問われていた試験です。
共通テスト日本史ではこの点は同様であるが、 資料読解や歴史に対する大局的な視点を問う問題が非常に多くなる。 資料読解問題は従来のセンター試験でも出題されていたが、それは単に資料を正確に読み取れれば正解が導けた。 しかし、共通テストでは自分の持つ知識と組み合わせなければ正答に至れない問題となっている。 単なる一問一答的な知識だけでは対応できない問題が数多く出題されるようになり、 一問一答を仕上げるだけでは高得点はもはや不可能になった。
このような問題で高得点を獲得するには、 横のつながりと縦のつながりを意識しながら教科書(もしくは代用参考書)を読む必要がある。 横のつながりとはある時代の中での政治、経済、社会の関係であり、 縦のつながりとは時代間の相違点である。 この点を意識して知識を整理して繋げてブラッシュアップしていくことが 資料読解や歴史に対する大局的な視点を問う問題で高得点を獲得する絶対的な対策になる。
この実質的な内容が、共通テスト日本史では問われていると意識できると 効率的にマスターしていく助けになります。
共通テスト日本史の勉強法手順
以下では、共通テスト日本史対策の年間計画の目安と勉強の手順について順を追って説明していきます。 二次試験で日本史を選択している文系受験生は別の年間計画になりますが、 ここでは理系受験生を主たる対象に説明を加えます。
年間計画の目安
7月~10月を目途に知識のインプット・知識の整理
11・12月~共通テスト本番を目途に共通テスト演習⇔参考書・問題集のサイクル学習
最初にやるべき勉強
11月までは教科書や参考書(「大学入試共通テスト 日本史Bの点数が面白いほどとれる本」(KADOKAWA)など)を使って、 必要となる知識をインプットしていくことが必要になる。 学校の授業で日本史を選択している場合、定期試験ごとに一度は詰め込みで暗記する機会があるだろう。 詰め込みはしばらくすると忘れてはしまいがちだが、 初期の記憶への印象付けとしてはなかなか有効であるために、 定期試験や共通テスト模試などを上手く活用して欲しい。 一度の詰め込みでは忘れがちとはなるが、 それも2周目3周目と確認していくうちに以前の断片的な記憶が繋ぎ合わさって、 着実な知識体系の成立に繋がる。
インプットの勉強で意識すべき事
知識を教科書や参考書等でインプットしていく際には、
個々の出来事を単に一つ一つ覚えていくというよりは、
その出来事が生じた時代背景というものを常に学習の際に意識していくとよい。
「いつ、どのような事がきっかけで、誰が、何のために、何をしたのか。」
これを自分の中で答えられるようにしながら学習を進めていくと、
歴史が一つのストーリーのように繋がっていくために覚えやすく、
また勉強自体も楽しいものになるだろう。
時代に沿った学習と併行して行っていくと良いのがテーマごとの学習。 例えば農業に関する話は、各時代の記載量は少ないが、ほとんど全ての時代に登場する。 教科書は時代に沿って書かれているため、これらの記述は飛ばし飛ばしで登場し、 全体としてどのように発展していったかの流れが見えにくい。 そこで自分自身で農業に関する出来事を教科書から取り出しノートなどにまとめておくと、 時代ごとの流れが見えやすくなる。
流れをつかんだ後の勉強
ある程度流れがつかめた後は、共通テスト過去問(一定程度過去問が集積するまでは 試作問題、旧課程共通テスト過去問等)を解いてアウトプットを行ない、 適宜今まで読んできた参考書もしくは教科書に戻って足りない知識は補っていく。
共通テスト歴史総合,日本史探求の過去問利用法,勉強法
共通テストでは与えられた文章や資料から考察して正解を導く問題が増える傾向にありますが、 この考察問題であっても考察の大前提になるのは基礎知識です。 ですのでこの観点から過去問を有効活用しましょう。
過去問演習の勉強のポイント
過去問演習や問題演習は、問題に正答できるかどうかよりも、 問題演習を通して知識を身につけていくことに主眼を置いてください。 したがって、あっていた問題、間違っていた問題に関わらず、 解説を読み込み、関連する知識を身につけていくことが大切です。
共通テスト歴史総合,日本史探求9割超への対策
以下では、効率的に共通テスト歴史総合,日本史探求をマスターするために注意すべき勉強法と対策について説明します。
一問一答について
従来版の『山川一問一答日本史』(山川出版社)などは 共通テストをターゲットとしたものではないためこれを使う必要はない。 一問一答を使うなら『大学入学共通テスト 歴史総合,日本史探求の点数が面白いほど取れる一問一答』(KADOKAWA) をお勧めする。ただしあくまでベースとする教科書もしくは代用参考書の補助的なものとして位置付けてほしい。
暗記のコツ
インプットのところでも述べましたが、知識を参考書等でインプットしていく際には、
横のつながりと縦のつながりを意識しながら教科書(もしくは代用参考書)を読むことが大事です。
横のつながりとはある時代の中での政治、経済、社会の関係であり、
縦のつながりとは時代間の相違点です。
この点をを意識して抑えていくことが重要です。
共通テストの問題の性質上この部分はより重要性を増します。
資料読み取りの考察問題
図表や資料の題材としては必ずしも見たことがあるもの知っているものが使われるとは限りません。 なんだこれ?というものも出てくるでしょう。 しかし、あくまで正解を導くために要求されている知識自体は教科書の範囲を超えません。 結局知識が前提となっています。それをもとに考察して正解を導くことが要求されているにすぎません。 そのため知識は普段から使えるようにしっかりと入れておきましょう。 知識があっても読み取るポイントがわからなければ時間を浪費することになるので 問題演習を通じてこの点もマスターしておきましょう。
共通テスト歴史総合,日本史探求対策おすすめ問題集・参考書
理系受験生の場合、共通テスト日本史対策に割くことのできる時間は限られます。 その中でいかに早く全体像をつかむかが重要になってきます。 やるべきものは絞りましょう。
参考書
・教科書 例)山川出版社 「詳説 日本史」
多くの人が持っているであろう日本史の教科書。
共通テストは教科書の範囲内で作られているものであり、
基本的に知識の確認はすべてこの一冊で足りる。
旧課程下では以下をお勧めしていた。
・『大学入学共通テスト 歴史総合,日本史探求の点数が面白いほどとれる本』
文章が読みやすく、流れを意識して書かれているので内容が頭に入りやすい。
歴史総合,日本史探求で高得点を狙う場合基本的には教科書をお勧めするが、
教科書では読みにくいという方にはこちらもあり。
※このコンテンツ制作時点ではまだ新課程対応版は販売予約もそれていない状況であった。
他の共通テスト社会科目では新課程の社会科目に名称を変更した新課程バージョンが発売されている。
新課程版が出たならそちらをお勧め。
旧課程下では以下をお勧めしていた。
・『大学入学共通テスト 歴史総合,日本史探求の点数が面白いほど取れる一問一答』(KADOKAWA)
上記の「大学入学共通テスト 歴史総合,日本史探求の点数が面白いほどとれる本」と対応しているため、
これを読みながら一問一答を解いていくというふうに使うとインプットとアウトプットの
バランスが取れ、効果的に記憶に残すことができるだろう。
※このコンテンツ制作時点ではまだ新課程対応版は販売予約もそれていない状況であった。
他の共通テスト社会科目では新課程の社会科目に名称を変更した新課程バージョンが発売されている。
新課程版が出たならそちらをお勧め。
・資料集 例)浜島書店 「新詳日本史」
文章とは別に何か図や写真・資料を確認できる参考書を手元に一つ用意しておきたい。
特に高得点を狙うのであれば、有名な文化財については一通り写真などでチェックしておくとよい。
学校で配布されたものがあればそれでよい。他に買う必要はない。
問題集
学校の授業などで使っている問題集があるならそれを使うのが最も効率が良いです。その問題集に特別問題があるという場合ない限り、その問題集をしっかりとやりこみましょう。あえて別のものを使ったり、何冊もやる必要はありません。
過去問集・予想問題集について
当塾の方針としては本来は過去問集がベストであるが、
まだ【新課程】共通テストは始まったばかりで過去問が出揃っていない。
しかし、問題演習は知識のアウトプットには非常に重要なので、
旧課程の共通テスト過去問題集などを新課程共通テスト用に構成したものや新課程共通テストの予想問題集に取り組むと良いだろう。「知識の範囲などにおいて必ず共通テストをターゲットとしたものを使う」という点に留意すれば、教学社、駿台、河合のものなどどれを選んでも問題はない。書店で中身を比較してみて自分が好きなものを購入すれば良いだろう。
共通テスト歴史総合,日本史史探求のさらなる勉強法と9割超への対策を得るために!
受験戦略、受験勉強計画、各科目勉強法をさらに体系的に詳細に学びたい方は
受験の叡智【受験戦略・勉強法の体系書】
「医学部」受験の叡智【受験戦略・勉強法の体系書】
をご覧ください。あなたを第一志望校合格へ導く一冊です。
共通テスト歴史総合,日本史探求含め最新の勉強法や対策については、
■東大医学部/理三合格講師集団(株)合格の天使の公式X(ほぼ毎日更新)
■東大医学部/理三合格講師集団(株)合格の天使のLINE公式アカウント(週1ペースの更新)
■東大医学部/理三合格講師集団(株)合格の天使の公式ブログ(週1ペースの更新)
■東大医学部/理三合格講師集団(株)合格の天使の公式YouTubeチャンネル(適宜更新)
で時期に応じて発信していますので是非フォローしてアドバンテージを得てください。














